正品保障 假一赔十
东方收藏承诺遵守商业道德,诚信为本、依法经营,接受会员监督。东方收藏所有藏品均有相关机构出具的证书,如果您发现虚假藏品,即可假一赔十。
所有藏品全国包邮
东方收藏商城除活动及特殊藏品外,所有藏品全部全国包邮,包括新疆、西藏、港澳台地区,只要是中国的领土就包邮!(百元以下EMS包邮!)
东方收藏承诺如果您发现我们的藏品有质量问题(非人为损坏),我们15天无理由接受退换货,并承担您邮寄或快递费用。
在昨日冬至的夜晚,2017年鸡年普通纪念币的发行公告悄无声息地公布了,一年一度的“迎春约币熬夜大战”已然打响!那么这次鸡币发行又有什么新意呢?老规矩,我们先看看公告,再给大家解读。
中国人民银行决定自2016年12月22日起陆续发行2017年贺岁纪念币一套。该套纪念币共2枚,其中银质纪念币1枚,双色铜合金纪念币1枚,均为中华人民共和国法定货币。
一、银质纪念币
(一)纪念币图案
1.正面图案
正面图案为中华人民共和国国徽,并刊国名、年号。
.png)
2.背面图案
背面图案为“福”字造型,配以民居影壁、雪人、灯笼、中国结等造型组合设计,并刊面额。
.png)
(二)纪念币面额、规格、材质和发行数量
银质纪念币为普制币,面额3元,圆形,直径25毫米,含纯银8克,成色99.9%,最大发行量270万枚。
二、双色铜合金纪念币
(一)纪念币图案
1.正面图案
正面图案为“中国人民银行”、“10元”字样、汉语拼音字母“SHIYUAN”及年号“2017”,底纹衬以团花图案。
.png)
2.背面图案
背面主景图案为一只中国传统剪纸艺术与装饰年画元素相结合造型的公鸡,其上方为宫灯和牡丹图案,币面左侧刊“丁酉”字样。
.png)
(二)纪念币面额、规格、材质和发行数量
双色铜合金纪念币面额10元,直径为27毫米,材质为双色铜合金,发行数量为5亿枚。
(三)发行方式
双色铜合金纪念币采取预约方式发行。对于未预约或预约未兑换的部分双色铜合金纪念币,将通过二次预约方式发行。
(四)双色铜合金纪念币防伪特征
2017 年贺岁双色铜合金纪念币集成应用了双金属结构、隐形图文、斜全齿间隔半齿和复合材料四项防伪技术。
一、双金属结构。产品外环为黄色铜合金,内芯为复合材料。
二、隐形图文。位于正面 额数字“10”的轮廓线内,上下翻转硬币,可以分别观察到三个“10”和“RMB”的两组图文。
三、斜全齿间隔半齿。硬币边缘分布有交替排列的斜全齿与半齿。
四、复合材料。硬币内芯采用镍带复合白铜材料,具有弱磁性。
这里小编就从公告的全文给大家解读解读7大看点吧!
看点一:发行和预约时间落定,确认2017年1月4日发行,12月28日预约
实际上,关于鸡币的发行时间,已经传了很久。现在人行的消息明确了,公告表示:“中国工商银行、中国农业银行、中国银行和中国建设银行于2016年12月28日至2017年1月3日办理贺岁币预约。”、“并于2017年1月4日至1月24日办理首次预约兑换。”
.png)
看点二:纪念币图案正式公布,延续第二轮风格
纪念币正面图案为“中国人民银行”、“10元”字样、汉语拼音字母“SHIYUAN”及年号“2017”,底纹衬以团花图案。而纪念币的背面主景图案为一只中国传统剪纸艺术与装饰年画元素相结合造型的公鸡,其上方为宫灯和牡丹图案,币面左侧刊“丁酉”字样。
.png)
鸡币图案
这个图案与前两年的羊币和猴币保持了统一性。
.png)
2015乙未羊年贺岁生肖纪念币
.png)
2016丙申猴年贺岁生肖纪念币
看点三:首次把鸡币与福字币称为“一套”
今年央行首次将鸡币与福字币一起公告发行,统称为“一套”贺岁纪念币。这当中有几层含义呢?
1、2017年贺岁纪念币是一套两枚,您只收藏鸡币不收藏福币,就没有成套收藏。
2、对于央行把贵金属纪念币与普通纪念币称为一套,是否是纪念币改革的方向,即贵金属币提高创意,减少发行量,主打投资路线;普通纪念币流通化,加大发行量,打造大众收藏路线?我们拭目以待。
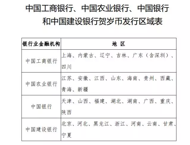
看点四:各地预约的银行名单确定
.png)
看点五:沉淀的多少决定钱币的升值能力
不管是收藏人数的大幅增加,还是以某个品种单位收藏量的增加,说白了就是某些品种的沉淀量的大幅增加,而导至了它在市场流通量的减小才会发生价格的跳跃式上升。
.png)
看点六:以卷作为收藏单位决定了流通纪念币的沉淀量会很大
从增量发行的二猴币开始,收藏爱好者兑换这些流通纪念币很多都以卷为单位进行收藏,4个身份证就能兑换到一卷的流通币,很多家庭组成都不止4个成员!这说明如果想收藏卷币是很容易达到目的。虽然发行量高达3至5亿,但折合成卷只有750至1250万卷!能经得起多久的消耗,能不升值吗?
.png)
看点七:礼品的开发助长了贺岁币的进一步升值
市面上也有商家专门开发了木盒装卷币和桶装的,高端上大气!这正如某些四版币的礼品开发以刀(100张)为单位配上一个盒叫金砖钞一样!作为礼品受欢迎。
.png)
作为送礼者,如果你的长辈或亲戚、朋友、小朋友庆祝生日,配上这个生肖流通纪念币系列的卷币+木盒+生日钞(上面的冠号是出生年月分)的礼物绝对是高端而创新,绝对受欢迎!
2017 年贺岁双色铜合金纪念币公众防伪特征示意图
.png)
东方收藏您身边的投资收藏专家
典藏专线:400-821-0007